Aus der Praxis – für die Praxis: Mit unserer langjährigen branchenübergreifenden Erfahrung rund um die Beratung kleiner und mittelständischer Betriebe sind wir Ihr kompetenter Dienstleister. Geführt wird das OG-Consulterteam von Oliver Gräfe. Bei der Führung des Unternehmens steht ihm Sabine Kluge fachkundig zur Seite.
Beratung? Höchstpersönlich!

Oliver Gräfe, Gründer und Inhaber
Darf ich mich vorstellen? Mein Name ist Oliver Gräfe: Gründer und Inhaber des OG-Consulterteams Gräfe – der Unternehmens- und Managementberatung, die dem Mittelstand kompetent und tatkräftig zur Seite steht. Geboren 1966 in Hagen/Westfalen, lernte ich zunächst „von der Pike auf“ den Beruf des Industriekaufmanns und absolvierte anschließend ein Studium zum Betriebswirt an der Verwaltungs- und Wirtschaftsakademie, mit den Schwerpunkten Steuern und Personal. Nach führenden Positionen bei namhaften Großunternehmen gründete ich am 1. Juni 2003 das OG-Consulterteam Gräfe, das ich seitdem erfolgreich führe. Im Laufe der Jahre ist ein gut organisiertes Netzwerk entstanden, das Sie in allen Fragen der Unternehmensführung fachkundig berät und praxisnah unterstützt.
„Ich freue mich, auch Ihr Unternehmen auf dem Weg in die Zukunft zu begleiten – mit Herz und Kompetenz für den Mittelstand!“

Sabine Kluge, Leiterin Verwaltung und Vertriebsinnendienst
Sabine Kluge, Jahrgang 1967, ist Spezialistin für Büroorganisation und Sekretariatsarbeiten von klein- und mittelständischen Betrieben bis hin zu Großunternehmen. Sie besitzt ein hohes Maß an juristischer Kompetenz und berät sie in der Neugestaltung Ihrer Büro- / Sekretariatsarbeitsplätze. Frau Kluge freut sich als Leiterin unserer Verwaltung und des Vertriebsinnendienstes, mit Ihnen zu sprechen und Sie bei der Bewältigung Ihrer Herausforderungen tatkräftig zu unterstützen. Sie nimmt Ihre Anliegen entgegen und gibt Ihnen umgehend Antworten auf alle Fragen.
„Gern kümmere ich mich als erste Ansprechpartnerin beim OG-Consulterteam um Ihre Wünsche – von der Erstinformation zu den Themen unserer Beratungsleistung bis zum aktuellen Stand der Dinge in laufenden Projekten.“

Als einer von bundesweit nur rund 2.600 autorisierten Beratern bin ich im Förderprogramm der INQA akkreditiert. Mit passgenauen Beratungsdienstleistungen unterstütze ich kleine und mittlere Unternehmen (KMU) mit Hilfe agiler Methoden bei der Entwicklung moderner, mitarbeiterorientierter Personalstrategien. In diesem Rahmen helfe ich KMU, die Chancen der Digitalisierung und der Transformation zur Green Economy für sich zu nutzen. Ich mache auch Ihr Unternehmen fit für die Digitalisierung und den ökologischen Wandel – mit nachhaltigen Strategien und neuen Konzepten.
Zusätzlich bin ich in diversen Bundesländern als kompetenter Berater gelistet, der Ihnen bei der Bewältigung der anstehenden Probleme der Zeit behilflich ist – unter Nutzung aller möglichen Fördergelder, die die Länder zur Verfügung stellen.
Projekte
- Weit über 1.200 Audits in renommierten Autohäusern und Werkstätten
- Aufbau eines modernen Personalmanagementsystems
- Beantragung von Förderungen für diverse Großprojekte, kleinere Investitionen und Beratungen
- Aufbau von Managementsystemen in Unternehmen mit 1 Mitarbeiter bis hin zu 4.000 Mitarbeitern
- Transformation zur ökologischen und energiebewussten Unternehmung
- Erstellung von Marketingkonzepten für diverse Großunternehmen
- Coaching der Mitarbeiter mit Hilfe von agilen Methoden
- Entwicklung von Gesundheitsmanagementsystemen, die in Unternehmen aller Größenordnung eingeführt werden konnten
- Datenschutzbeauftragter bei diversen mittelständischen Unternehmen
- Steigerung des Selbstbewusstseins und der Widerstandsfähigkeit durch die Optimierung der Resilienzen; bei diversen Großunternehmen, aber auch Kleinstunternehmen wie Arztpraxen, Autohäusern, Sicherheitsunternehmen und Servicedienstleistern.
Branchen meiner Kunden
Weiterbildungen
- Betriebswirt VWA
- Personalfachkaufmann IHK
- Lehrcoach nach DGFP (Deutsche Gesellschaft für Personalführung)
- Versicherungskaufmann mit § 34f GewO (Finanzanlagenberater)
- Sachkundeprüfung nach § 34a GewO
- Experte für Lieferantenmanagement
- Resilienz-Trainer
- Coach für agile Methoden
- Lead Auditor DIN EN ISO 9001
- Lead Auditor DIN EN ISO 14001
- EMAS-Manager
- Energiemanager DIN EN ISO 50001
- 1st / 2nd Party – Auditor IATF 16949
- Interner Prozessauditor VDA 6.3 / TÜV
- Interner Auditor SCC/SCP
- Interner Auditor Compliance nach ISO 37301
- Datenschutzbeauftragter / -auditor
- Nachhaltigkeitsmanager
- Prozessberater (INQA)
- Berater „Fit in die Zukunft“
- Gelisteter Berater bei diversen Förderämtern
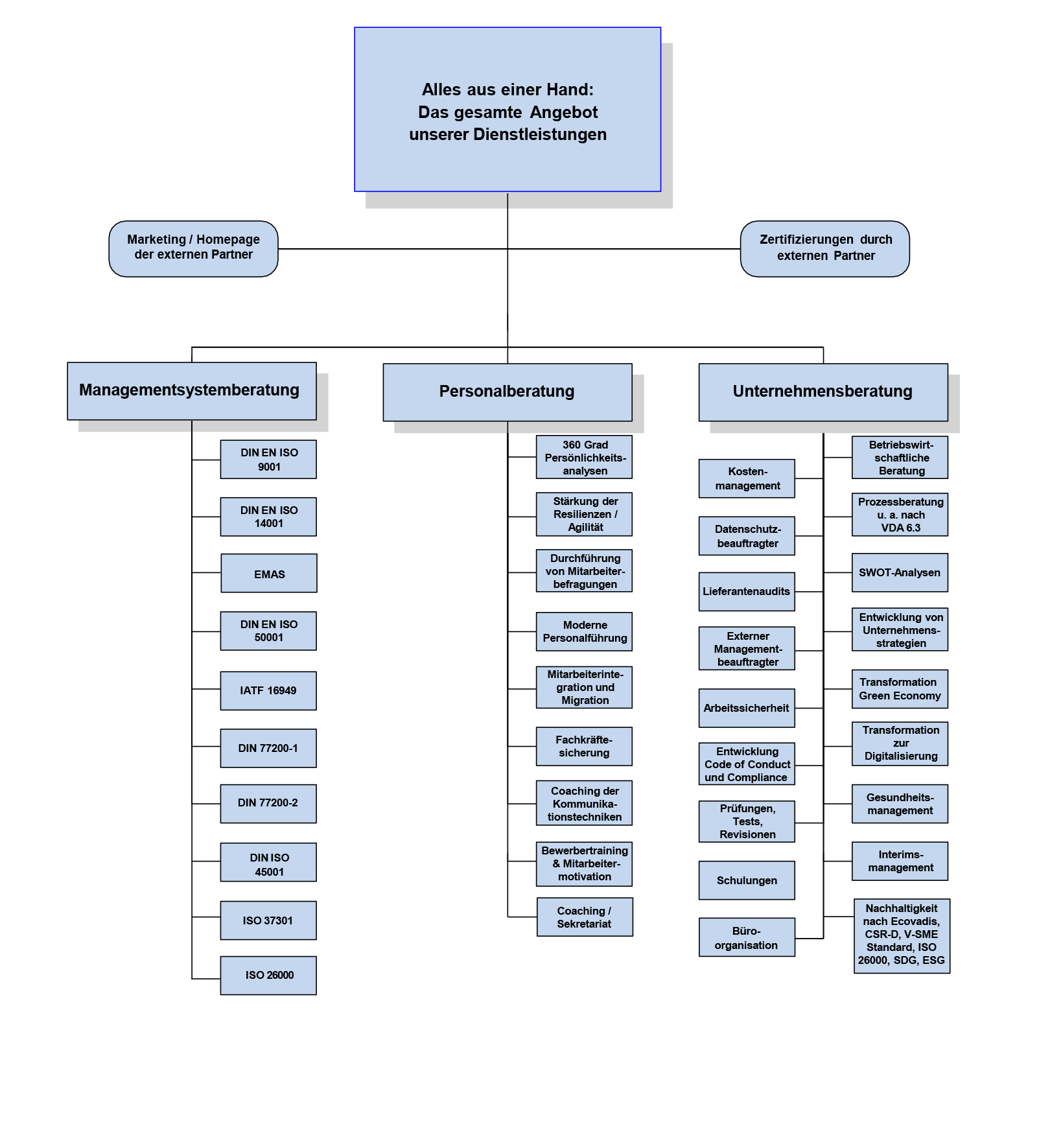
Auf einen Blick

